两对情侣酒店拼房,双方趁机与对方女友发生关系称:她们都很配合
2025-09-11 07:11:10
提高思考效率的50个模型(8)——PEST分析
#头条创作挑战赛#
PEST分析法:洞察外部环境,引领战略决策

在复杂多变的商业环境中,了解并适应外部因素对组织的战略决策至关重要。PEST分析法作为一种全面评估外部环境的工具,帮助管理者识别政治、经济、社会和技术方面的因素,为制定战略提供全面的洞察力。
PEST分析法是对宏观环境因素进行综合分析的一种管理工具。PEST代表着四个要素:

政治因素(Political): 包括政府政策、法律法规、政治稳定性等,这些因素可能影响组织的运营和决策。经济因素(Economic): 涵盖经济增长、通货膨胀、利率、汇率等,对组织的财务状况和市场环境产生重大影响。社会因素(Social): 考虑人口结构、文化、价值观念、社会趋势等,了解市场需求和消费者行为。技术因素(Technological): 包括创新、科技发展、专利和知识产权等,对组织的竞争力和业务模式产生深远影响。
PEST分析法通过综合这四个维度,帮助组织全面了解外部环境,为未来的决策提供有力支持。
PEST分析法适用于企业在制定战略规划、市场营销、产品开发、投资决策等方面。具体来说,可以用于以下场景:
企业战略规划:PEST分析法可以帮助企业了解外部环境的变化,为战略选择提供全面信息,降低战略决策的风险。市场营销:PEST分析法可以帮助企业了解目标市场的需求和变化,从而制定有效的市场营销策略。产品开发:PEST分析法可以帮助企业了解技术发展趋势,从而开发出满足市场需求的产品。投资决策:PEST分析法可以帮助企业了解投资环境,从而做出更合理的投资决策。

上面只列出大部分相对较粗的分析因素方向,更多更详细的PEST分析因素指标,请见【文末】附件清单。
PEST分析法是一个框架,具体的分析方法可以根据企业的具体情况进行调整。一般来说,PEST分析法可以分为以下几个步骤:
收集信息:收集与外部环境相关的信息,包括政府政策、经济数据、社会趋势、技术发展等。分析信息:对收集到的信息进行分析,找出关键因素。评估影响:评估关键因素对企业的影响,识别机会和威胁。制定策略:根据分析结果,制定相应的战略或措施。

在收集信息时,可以通过以下途径:
政府网站、新闻媒体等渠道了解政府政策。国家统计局、商业银行等渠道了解经济数据。社会调查、市场调研等渠道了解社会趋势。科技网站、技术论坛等渠道了解技术发展。

在分析信息时,可以采用以下方法:
比较分析:对不同时期、不同地区的相关数据进行比较分析。趋势分析:对相关数据的变化趋势进行分析。影响分析:对相关因素对企业的影响进行分析。
以下列举工作和生活中几个常用PEST分析法的场景案例:
场景1 - 市场扩张:
一家国际公司计划扩大业务到新的国家市场。通过政治分析,了解目标国家的法规和政治稳定性;通过经济分析,了解该国的经济状况和汇率趋势;通过社会分析,了解当地文化和消费者行为;通过技术分析,了解该国的科技水平和创新趋势。这样的PEST分析有助于制定更全面的市场拓展策略。

场景2 - 新产品推出:
一家科技公司计划推出一款全新的智能产品。通过政治分析,了解相关政府对智能产品的监管政策;通过经济分析,了解市场对于该产品的支付能力;通过社会分析,了解消费者对于智能产品的接受程度;通过技术分析,了解产品创新和竞争态势。这样的PEST分析有助于制定产品推广和定价策略。
场景3 - 个人职业发展:
个人计划在职业生涯中迈向下一个阶段。通过政治分析,了解行业政策和法规的变化;通过经济分析,了解行业的就业趋势和薪资水平;通过社会分析,了解行业文化和人才需求;通过技术分析,了解行业的技术发展趋势。这样的PEST分析有助于个人规划职业发展方向和技能提升计划。提前准备好进入一个处于成长期的朝阳产业,想必一定会给你的职业发展起到极好的带动作用。

变化趋势: 重点关注政治、经济、社会和技术领域的变化趋势,以及这些趋势对组织或个人的影响。关键驱动因素: 确定在四个领域中影响最大、最关键的因素,集中精力应对和利用这些因素。相互关联性: 注意不同因素之间的相互关联,了解一个因素的变化可能引发其他因素的影响。突发事件: 注意可能发生的突发政治、经济、社会和技术事件,提前制定因应措施。机会与威胁: 在分析中特别关注发现的机会和威胁,为战略制定提供明晰的基础。
通过关注这些问题,PEST分析法能够更全面、深入地帮助组织或个人洞察外部环境,为战略决策提供有效的支持。
结语: PEST分析法是一个有力的战略工具,通过深入剖析外部因素,帮助组织在不确定的环境中做出明智的决策。在日常工作和生活中,运用PEST分析法能够为个人和组织创造更多的机会,有效应对挑战,引领成功的未来。
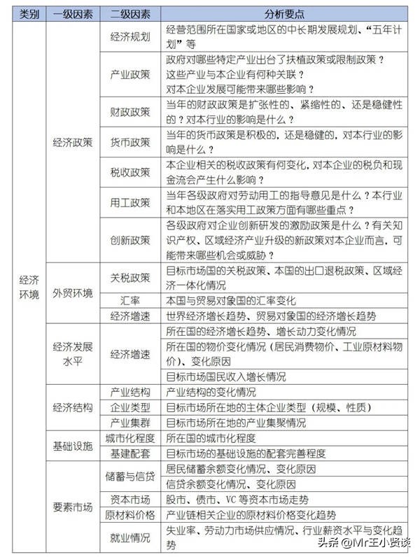
附件:PEST各项详细分析项:
政治因素(Political):

经济因素(Economic):

社会因素(Social):

技术因素(Technological):

让知易,行不难。
关注我,一起成就更强大的自己。
若有疑问或者指正,还请留言或私信,欢迎大家交流!
2025-09-11 07:11:10
2025-09-11 07:08:54
2025-09-11 07:06:39
2025-09-11 07:04:24
2025-09-11 07:02:08
2025-09-10 19:12:12
2025-09-10 19:09:56
2025-09-10 19:07:40
2025-09-10 19:05:25
2025-09-10 19:03:09
2025-09-10 19:00:54
2025-09-10 18:58:38
2025-09-10 18:56:22
2025-09-10 18:54:07
2025-09-10 18:51:52
2025-09-10 18:49:36
2025-09-10 18:47:19
2025-09-10 18:45:03
2025-09-10 18:42:47
2025-09-10 18:40:30