重庆主城区哪个区发展潜力最大?是渝北区还是科学城?你怎么看?
2025-11-22 07:50:58
伯恩光学:全球最大的玻璃面板生产商(上)
伯恩光学7月30日递表港交所,摩根大通、汇丰和中金公司为联合保荐人。前阵子市场风格切换的太快,很多好票估计都延迟递表了,最近看到让人眼前一亮的就是这个伯恩光学了。
根据以往的时间周期来推算,伯恩光学的招股时间预计在10月。
说起光学概念,很多人都会想起A股中的蓝思科技、欧菲光,但是鲜少有人知道伯恩光学也是苹果产业链上的一员,并且是全球最大的玻璃面板生产商。
目前看来,伯恩近三年营收已经接近900亿,对标A股的蓝思科技近三年营收948亿,预计伯恩的估值会对照着蓝思科技,给到1300亿左右。
一、公司介绍
伯恩光学是全球最大的玻璃面板生产商,公司最初是靠做手表的玻璃表面发家,之后随着科技的发展,公司逐渐把业务拓展到了智能设备的外观模组的生产,成为了全球第一家提供智能设备外观结构及模组方案的供应商。当前伯恩的客户几乎覆盖了所有的知名智能设备生产商,苹果、三星也赫然在列,所以严格来说,伯恩现在也是“果链”上的一员。
伯恩光学提供全面的智能设备外观结构及模组方案,包括(i)智能手机盖板解决方案;(ii)可穿戴设备盖板解决方案;及(iii)平板电脑盖板解决方案。伯恩的产品用于智能手机、平板电脑、智能手表、AR及VR眼镜以及汽车。伯恩的产品当前已覆盖美洲、南韩、中国、日本、德国、越南及瑞士。
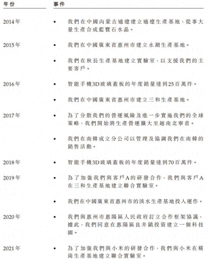
截至2021年6月30日,伯恩光学在中国及越南共有9个生产基地,另一在瑞士在建的针对高奢手表蓝宝石盖板的生产基地也将在2021年投产使用。从2014年开始,伯恩基本上每年都在建厂扩张,2021年更是加深了与客户的合作,在横岗生产基地与小米建立联合实验室。而未来随着新能源车、5G等新兴科技的发展,对玻璃面板的规模化需求也必然也会大幅提升。

数据来源:招股书
二、行业概况
全球智能设备外观结构及模组方案市场于过往数年一直经历适度的增长,于2020年,按出货价值计算,其市场规模约达24,367.5百万美元,相当于2015年至2020年的复合年增长率约为2.1%,弗若斯特沙利文预计将由2021年26,435.6百万美元增加至2025年33,357.6百万美元,复合年增长率约为6.0%。下图载列全球智能设备外观结构及模组方案行业按出货价值计算的市场规模:

数据来源:招股书
智能手机领域一直及预计将继续为智能设备外观结构及模组方案最大的终端应用市场,于2020年,按出货价值计算,该领域占市场总规模逾70.0%,其次为平板电脑、智能手表及汽车产品等。展望未来,预期对智能设备外观结构及模组方案的需求将在若干新兴智能设备市场(如汽车产品、VR╱AR及智能家居设备)中迅速增长。

数据来源:招股书
于2020年,玻璃是智能设备外观结构及模组方案市场所使用的主要材料,占市场逾65.0%,其次为金属、塑料、陶瓷等,再次为蓝宝石。由于玻璃材料具有高韧性及美感,人们越来越多地将玻璃材料用于各种产品,导致全球智能设备外观结构及模组方案市场的规模于2015年至2020年按约9.4%的复合年增长率增长。

数据来源:招股书
弗若斯特沙利文预期未来玻璃、蓝宝石及陶瓷及其他解决方案将继续经历强劲增长,相当于2021年至2025年的复合年增长率分别约为7.9%、11.3%及15.2%的复合年增长率,而金属及塑料则将于2021年至2025年按约5.4%及1.2%的复合年增长率减少。

数据来源:招股书
至于伯恩光学的保荐人分析和财务表现,我们下期再和各位分享。
2025-11-22 07:50:58
2025-11-22 07:48:43
2025-11-22 07:46:28
2025-11-22 07:44:14
2025-11-22 07:41:59
2025-11-21 20:18:32
2025-11-21 20:16:17
2025-11-21 20:14:03
2025-11-21 20:11:47
2025-11-21 20:09:33
2025-11-21 20:07:18
2025-11-21 20:05:03
2025-11-21 20:02:48
2025-11-21 20:00:34
2025-11-21 19:58:19
2025-11-21 08:07:35
2025-11-21 08:05:20
2025-11-21 08:03:05
2025-11-21 08:00:50
2025-11-21 07:58:35