90后吃过最好吃的方便面是什么?
2025-12-19 05:17:45
[广东方言]广州市本地方言详情,广州人你们都说什么方言呢?
[广东方言]每日一讲:广州市本地原居民方言介绍,广州人你们都还会说家乡话吗?
广州,简称“穗”,别称羊城、花城,是广东省省会、副省级市、国家中心城市、超大城市,国务院批复确定的中国重要的中心城市、国际商贸中心和综合交通枢纽 。截至2019年,全市下辖11个区,总面积7434平方千米,建成区面积1249.11平方千米,常住人口1530.59万人,城镇化率为86.46%;户籍人口953.72万人,城镇化率为79.90%。

广州话是中国南方地区的重要方言之一。广义的广州方言又称“广府话”“白话”,属粤方言广府片,是粤语的代表方言,狭义的广州方言指广州话,专指广州市区通行的粤语。粤语为现代汉语方言的七大方言之一(汉语七大方言为北方方言、吴方言、湘方言、粤方言、闽方言、客方言、赣方言)。广州是粤语区的中心,广州市区的方言是所有粤语区(包括香港、澳门在内)的标准语,广州话在整个粤方言中最具权威,有着粤方言“普通话”的地位。而且,粤语的形成也十分复杂,具有明显的“移民”色彩,既有古越族、南方少数民族和古汉语的基本成分,又夹杂着相当成分的客方言、闽方言、湘楚方言、赣方言,同时还有相当数量的现代汉语,英语和东南亚语也融入其中。有学者认为“粤方言最早的源头,应该是楚人南迁、楚语南来所导致的结果”(李新魁《广东的方言》)。汉代至唐宋,中原汉人源源不断地迁徙岭南,促进了粤语的发展和定型。元明清以来,粤语的变化较小。广州方言一方面继承、保留了古汉语的特点,另一方面也吸收了一些南方非汉语的成分,与普通话和其他方言有较大的差异,具有自己特有的语音特点。普通话有4个声调,广州话的声调却有9个。由于声调丰富而且富于变化,广州话听起来很动听,很悦耳,粤语歌更是独具魅力、经久不衰。
广州本地的客家方言则主要分布在增城区、花都区、从化区、白云区四个郊区,此外,越秀区、天河区、萝岗区等区也有少量的客家话社区或村落分布。
《白云区志(1840~1995)》第七节 方言人口情况
白云区是方言区,以粤方言为主,其次为客家话,也有个别居民点讲潮汕话。
粤方言占全区总人口的90%以上。
全区合计,区籍的客家方言人口约有6万人,占全区总人口的7%左右。区境的客家人除少数老人以外,大多都能说客家话和白话两种方言。太和镇是客家人最多的一个镇,全镇约有4万人,客家人有2.66万人,占6成以上。 辖区东面的山区,从北至南沿九连山余脉直到白云山麓,到萝岗丘陵,都有客家人聚居。计有九佛镇凤尾、棠下、佛朗、迳下等行政村及红卫农场;钟落潭镇马洞、马坜、白土、长腰岭等行政村;良田镇金盆、光明、陈洞等行政村;太和镇穗丰、兴丰、谢家庄头陂、白山、大源、和龙、米龙、石湖、大沥、草庄、田心、沙亭岗;同和镇同和、永泰、东平、柯子岭等行政村;萝岗镇长平、黄麻等行政村。另石井镇庆丰村有一自然村是磨刀坑水库区的移民点,也仍然保留着客家方言。
此外,在钟落潭镇钟落潭村的联合庄,有100多户约450人是讲潮汕话的,主要是李姓和吴姓。他们对外说白话,村内沟通讲潮汕话。
首页 > 走进从化 > 从化概况 > 行政区域 语言
来源:广州市从化区人民政府
从化人习惯讲从化本地话,从化本地话又称从化广州话,属粤语的次方言,因靠近广州,与广州话相似,是从化主要方言。讲从化广州话的约占全区总人口的75%,讲从化客家话的约占20%,讲省内其他方言或普通话、外省话的约占5%。
《从化市志(1979~2004)》第七章 方 言
2004年,从化市人口53.58万人,其中习惯讲从化广州话的约39万人,占73%;讲从化客家话的约11万人,占21%;讲省内其他方言或普通话、外省话的约3.6万人,占6%。随着经济、文化交往的日益频繁,特别是1995年9月全国实施《中华人民共和国教育法》后,学校及其他教育机构在进行教学中,推广使用全国通用的普通话,从化的本地方言在年轻一代中有所淡化。
《从化市志(1979~2004)》第二节 从化客家话
2004年从化全市客家人口约11万人
其中街口街8300人,约占全街人口10%,分散居住;
城郊街1.75万人,约占全街人口28%,主要聚居在光联村,其他分散居住;
江埔街1.32万人,约占全街人口22.72%,主要聚居在凤凰洞、锦洞、罗洞等地,其他分散居住;
温泉镇1.21万人,约占全镇人口24%,龙新村全讲客家话,其余除新田村外,各村均有分布;
鳌头镇2.76万人,约占全镇人口20%,黄茅村全讲客家话,较集中的还有潭口、新围、民政、龙田、民乐、民联、汾水、横岭、鹿田等村,其他各村均有分布;
太平镇1.69万人,约占全镇人口21%,主要分布在秋枫、红石、共星、飞鹅、太平、高埔、牛心岭、分水、三百洞、湖田、银林、格塘、钟楼、上塘、石联等村;
吕田镇1.16万人,约占全镇人口40%,主要分布在小杉 村,鱼洞村、莲麻村的三水、大份田、大达、丙石、河峒、杨梅塘,吕新村的新屋、大排、仓下、黄水口、生口、下洞、大塅,竹坑村的竹坑口、良洞、湖峡滩,塘田村的更步岭、汤河,新联村的唐屋、官洞、罗水楼、石脚下、石坝,联丰村的南坑、坟山、竹园、江联,桂峰村的黄泥塘、山羊坑,吕中村的柯村、海螺、苏湖,三村的大陂、白石咀、墩脚下,草埔村的瓦窖塘;
良口镇2500人,约占全镇人口7%,主要分布在锦村、下溪村和良平村部分。一般客家人能听和会讲带客家口音的从化本地话。
从化客家人都是从外地辗转迁徙而来,多数住在山边或较偏僻的地方,从化客家话受源流影响较深,如吕田的客家人多从南雄、翁源、新丰等地迁来,其语音基调是长宁(新丰)客家话;江埔的客家人多从兴宁、梅县迁来,其语音基调是梅县客家话;此外还有河源客家话、潮汕客家话、福建客家话等。
《增城市志(1994~2005)》第一章 语言使用情况
增城境内汉语方言主要有两种:粤语增城话与增城客家话。据2005年调查,全市人口794295人,其中广府人471704人,占59.39%;客家人322591人,占40.61%。(广府与客家人口分布情况见表33-1)

增江鹤洲与荔城下罗岗蔡屋有800多人在村内讲闽南话,对外讲粤语增城话或普通话。
正果畲族村民342人,有99%在村内讲畲语,95%以上对外讲粤语和客家话,35%左右能讲比较流利的普通话。
第一章 语言使用情况 .广东省情数据库:增城方言

增城境内汉语方言主要有两种:粤语增城话与增城客家话。据2005年调查,全市人口794295人,其中广府人471704人,占59.39%;客家人322591人,占40.61%。增江鹤洲与荔城下罗岗蔡屋有800多人在村内讲闽南话,对外讲粤语增城话或普通话。正果畲族村民342人,有99%在村内讲畲语,95%以上对外讲粤语和客家话,35%左右能同时讲比较流利的普通话。
据族谱所载,广府人在宋、元、明间,先后大批迁入增城开基。增城客家先民古全望家族在南汉大有七年(934)迁入。但这是个别家族的迁徙。在明代虽陆续有客家人迁入,但不成气候。正如深圳大学教授刘丽川所指出,增城客家大部分是第四次大迁徙时期进来的,其中在康熙八年(1669)“展界”前“悄悄至”的也是少数,大部分是康熙八年部分展界,特别是康熙二十二年全面展界至乾隆年间迁入的。从迁入增城的时间先后,可见广府人是增城的老居民,而且人数居多,加上地域毗邻广州,因而以广州话为代表的粤语是增城的强势方言。改革开放后,大批客家人往圩镇、荔城甚至广州、深圳迁徙。不少客家村落只留下老小,有相当一部分连老小也往城镇迁徙。在增城全市32万多客家人中,有百分之75%使用粤、客双语,其中,35%以上使用粤、客、普通话三语。城镇干部、居民中的客家人,在交际场合,甚至在家庭中也使用粤语。粤语对客家话的渗透影响是多方面的。
增城境内粤方言主要聚居点是在增江两岸、中部和南部平原地带,其中南部的新塘、沙埔、石滩为纯粤语区,仙村、三江、朱村的大部,荔城、小楼镇、正果、中新、镇龙的半数或近半数,派潭、福和、永和、宁西的部分也都操粤方言。
客家方言的分布是北密南疏,主要的聚居点是县内北部和东北、 西北部的丘陵地带,如正果、 派潭 、福和 、永和 、宁西,以及镇龙、 中新、荔城、小楼各镇。增城境内客家人口约占总人口40%,客家山歌甚为流行。有客家八音合奏《水底摸鱼》,客家流行歌《摘茶红妹》、《后生要打拼》,客家小调《桃花开》、《思恋歌》以及《客家平板》等;增城也以竹板山歌《夸老公,赞老婆》、山歌剧《舞春牛》、客家歌舞《请到白水仙境来》等作品。
走进花都 > 花都概述 > 花都概览:【方言、姓氏】
来源:广州市花都区人民政府
方言·:花都区本地方言主要有粤语(白话)和客家方言。粤语通行全区,粤语系人口约占总人口三分之二,多分布于花山、炭步、新华、花城、秀全、新雅等街(镇);客家语系人口约占总人口的三分之一,多分布于梯面、狮岭镇等镇;赤坭、花东镇粤语与客家话人口杂居,花东镇有4个村以闽南话为主要方言。随着花都经济社会发展与对外开放交流的不断扩大,大量外地人口从全国各地移入,普通话等北方方言种类日趋增多,与本地方言互融互汇。户籍人口中,本地方言与普通话同时通行。
姓氏·:2018年,按花都区公安分局户籍人口统计,全区新增8种姓氏,至年底有683姓,其中黄、刘、陈、张为四大姓,分别有55559人、36287人、34848人、33232人。
【行政区划】2018年,全区下辖新华、花城、新雅、秀全4个街道办事处和花东、花山、梯面、狮岭、赤坭、炭步6个镇,辖188个村民委员会,其中新华街8个、花城街9个、新雅街11个、秀全街7个、花东镇45个、花山镇26个、梯面镇8个、狮岭镇17个、赤坭镇30个、炭步镇27个。全区社区居民委员会64个,其中新华街32个、花城街9个、新雅街4个、秀全街6个、花东镇5个、花山镇1个、梯面镇1个、狮岭镇3个、赤坭镇2个、炭步镇1个。全区村民小组1980个、居民小组225个。
广州花都区旧志《花县志》第四章 方言
花县境内的方言,主要有白话、客家话两种,还有个别村落讲普通话或闽南话(福佬话)。据1992年粗略统计,讲白话的人数约,35万,约占全县总人口,517681人的68%县内讲白话。据1988年粗略统计,县内使用客家话的人口约占全县总人口的29%。县内使用闽南话的只有花东镇陈武举村及其附近的3条庄,其先辈从潮汕迁来,已有多代男女老幼均会听、会说白话,为闽南话、白话双语区。
《花县志》第一节 语言分布
据1981年调查,全县有自然村庄(圩)1242个,讲白话的659个,讲客家话的548个,本地、客家杂居的19个,讲普通话的12个,讲闽南话的4个、分村粗计人口,全县共372887人、其中讲白话的263703人,占70.72%;讲客家话的103227人,占27.68%;讲普通话的4743人,占1.2%;讲闽南话的1214人,占0.58%,其具体分布如下:
新华镇:全镇有自然村庄(圩)127个。讲白话的102个,占大多数。讲客家话的有罗庄、仁合庄、姓周庄、大塘口、义龙庄、大㘵顶、潮阳庄、田心庄、莲花塘、向南庄、向西庄、西北庄、大坑口、大窝㘵、向西庄、大窝、官禄布、牛笠岭、大坑、新屋、矮岭墩、上屋、神龙、林益、古头岭等25个村庄。全镇人口70699人。讲白话的65609人,占92.8%;讲客家话的5090人,占7.2%。
花山镇:全镇有自然村庄(圩)241个。讲白话的161个,约占3/4。讲客家话的有老丘庄、长㘵、乌石岗、竹园、老屋、洪茂庄、散庄、园仔庄、石下、老鸦山、犁头庄、姓陈庄、老村、鸡公山脚、新屋、右合庄、文华祖、顺和兴、楼屋、佗乙庄、大房庄、儒林村、沙梨园张屋、白坭湖、散庄、黄坭田、茶寮、复兴、天心塘、锅底龙、向南庄、八石、见龙庄、江屋坳、畔屈、沙公坝、岭排、老村、四房、横岭、青树林、锅耳屋、矮仔岭脚、田心、横岭、老村、坣下、横岗庄、鹤咀山、河背、姓冼庄、姓程庄、岭仔、文笔脚、仙人岭、游庄、罗汉塘、花街亭、新庄、三八街、三八街口、西坛、铜鼓顶、石岩塘、山羌㘵、张亚八、河唇、田心、向南庄、学校庄、农会庄、伯公坝、三夹水、石子迳、横岗、大坪、牛尾、牛牯屯等77个村庄。另有两龙圩、花城圩、陈庄、兴隆庄等4个村庄(圩)为本地、客家杂居。全镇人口65616人。讲白话的46578人,占71%;讲客家话的19038人、占29%。
花东镇:全镇有自然村庄(圩)共223个。讲白话的126个,讲客家话的有落柴岗、邱庄、陈庄、独岗庄、牛牯石、马田、蚬圳边、石壁岗、柴岗庄、黄锦庄、黄沙湖、山下岭、三吉堂、向西庄、横文庄、富隆庄、岭屈、老虎头、黄坭岭、凤交庄、坭鳅湖、三亚塘、上围、东边村、下围、下屋、福和庄、河背、水剷沙、田心庄、落塘㘵、姓陈庄、白沙陂、福田庄、大塘㘵、向南屋、藕塘、东坎㘵、大㘵、南蛇头、狮子岭、黄坭塘、响水、湾弓塘、联安市、太阳庄、大楼庄、水口庄、横岭、向东庄、下东庄、胜利庄、大禾塘、新和公、天珍庄、田心庄、营盘脚、百岁婆、老禾公、龙庆庄、温屋、东门口、何屋、侯屋、新祠堂、向南屋、石挞、子乾庄、新屋家、黄屋庄、牛牯塘、珠湖村、黄洞村、朱宗坣、晋谷堂、江亚威、火砖屋、三兜树、六怡堂、元池屋、同盛窑、罗排庄、吉岭、大坟墩、罗岭、三丫潭、南胜、秀华庄、水口庄、宋庄、罗春庄、九子岭等92个村庄,另有聚龙庄为本地、客家杂居;陈武举、太源庄、上马房、老杨庄等4个村庄讲闽南话。全镇人口48853人,讲白话的31731人,占64.9%;讲客家话的15908人,占32.6%;讲闽南话的1214人,占2.5%。
狮岭镇:全镇有自然村庄(圩)198个。讲客家话的114个。讲白话的有旧屋、新屋、咸水岭、均合庄、紫石岗、姓伍庄、新耕田、上横坑、下横坑、奇才营、西瓜岭、上新屋、棋杆、塱岗、新罗、钟屋、旧罗、邱屋、李屋、伯昭公、下迳、严庄、新庄、细下迳、冯村、沙挞新屋、大龙庄、新林庄、三横、何屋、黎村、利隆、新村、杨屋、塘贝、黄岭、同和庄、大楼、瓦窑庄、新村、草弄庄、榕树庄、邦禾在、东边村、大弄庄、松元、溶华庄、鼠形、南昌、石岗头、现龙庄、下潭、上社庄、上龙庄、上潭、新庄、长岗圩、茶园脚、向南庄、何家庄、罗洞、松园、姓邝庄、均义庄、太兴庄、新远庄、金玉庄、木桥庄、灯棚庄、姓周庄、荆门庄、叶树、周丁庄、仙贝村、聚龙庄、叶村庄、华杨庄、高堂庄、织机维庄、新圩庄等81个村庄。另有狮岭圩、豸场、分水林场为本地、客家杂居。全镇人口46274人。讲白话的26773人,占57.86%;讲客家话的19501人,占42.14%。
赤坭镇:全镇有自然村庄(圩)174个。讲客家话的108个。讲白话的有白坭圩、下寸坎、龙塘、西田、茅寮岗、新会、新村、荷溪、上石燕、下石燕、大地、楠木树、对岗、国泰、黄沙塘、四间寮、新庄、荷塘、黑坭、白灰屋、下连珠、城地、赤坭村、八间、沙湾、石仔岗、横沙、鲤塘、门口坑、缠岗、新屋仔、瓦岭、鹤栖、、小迳、白石、新围、竹吟、莲塘、陂塘、鹿仔岗、莲珠、合发、田心、大圳头、大朗头、禾地㘵、㘵心、虎林屋、旧竹洞、新竹洞、高升、官坑、六夫岭、元溪、珊瑚、新村、石湾头、下把水、大岭脚、茂兰、木广塘、岗头、田头、西边村等67个村庄。另有赤坭圩、茅竹脚为本地、客家杂居。全镇人口53424人。讲白话的31569人,占59%;讲客家话的21855人,占41%。
炭步镇 全镇有自然村庄(圩)91个。讲白话的84个,占大多数。讲客家话的有田角围、温屋、三间寮、榕树脚、王屋、赖屋、郑屋等7个村庄。全镇人口43663人。讲本地话的42510人,占97.34%;讲客家话的1153人,占2.64%。
北兴镇:全镇有自然村庄(圩)61个。讲客家话的38个。讲白话的有赦岭、格塘、清水沥、门口㘵、杨村、荷田、横塘新庄、下杨庄、老牛山、回龙、九龄庄、京塘、莘田、谢岭庄、荷花地、水口营、港头、吉迳、茜塘、茅草庄等20个村庄。另有北兴圩、㘵心、称岭等村庄(圩)为本地、客家杂居。全镇人口22562人。讲白话的16668人,占73.9%;讲客家话的5894人,占26.1%。
芙蓉镇:全镇有自然村庄(圩)45个。讲客家话的40个。讲白话的有麦屋、杨氏塘、草罗村、大㘵村等4个村庄。另有旗岭圩为本地、客家杂居。全镇人口9973人。讲白话的701人,占7%;讲客家话的9272人,占93%。
梯面镇:全镇有自然村庄(圩)66个。讲客家话的有47个村庄。讲白话的有汤屋、铁炉口、杀官坪、大王庙、车头墩、高应脚、烟墩、杉排、迳口、贵子亭、大围、更仔楼、老围、角车岭等14个村庄。另有大㘵岭、大坑、铁炉、林业队、鬼窿口为本地、客家杂居。全镇人口7080人。讲白话的1564人,占22.1%;讲客家话的5516人,占77.9%。花县华侨农场 全场有归侨4743人,多讲普通话,居住于落柴岗等12个作业区。
花都的客家山歌流行于花山、花东、北兴、梯面、芙蓉、狮岭等客家人聚居的乡镇,群众历来有在劳动中哼唱山歌、休闲时对唱山歌的习惯。目前花都区群众自发组织的客家山歌队约有十三支,其中较知名的有百花山歌队和枫叶山歌队。他们经常在花城墟、狮岭墟、北兴墟、旗岭墟、新华花果山公园、新世纪广场等地进行演唱,深受市民的欢迎和喜爱。花山镇百花山歌队组织者、山歌手刘小文曾荣获“广州市农村优秀民间文艺家”称号,自编自费出版客家山歌集《山歌十八韵》(共三集),免费派发给山歌爱好者。新华镇枫叶山歌队在花果山公园组织成立了数百人的客家山歌学习班,免费教群众学唱山歌,积极宣传和推广客家山歌传统文化。2009年3月18日,花都区政府公布客家山歌入选第一批区级非物质文化遗产保护名录。
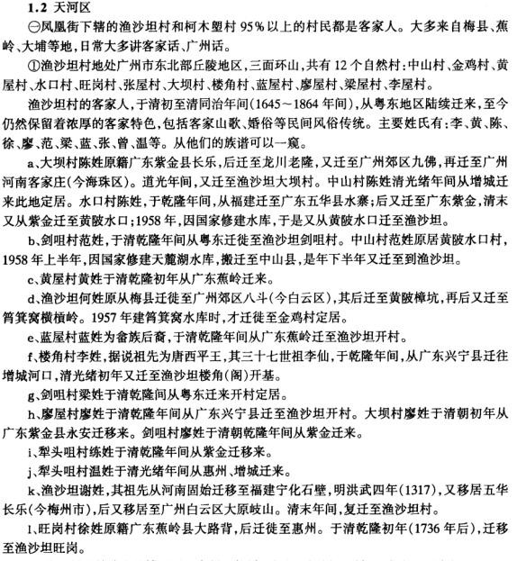
凤凰街是天河区客家人集中居住的地区,其所辖柯木塱村和渔沙坦村都是客家人,形成了客家人独特的民俗文化风情。客家山歌艺术风格独特,语言通俗易懂,具有鲜明的主题和地方特色,贴近群众生活,饱含浓郁的乡土生活气息,备受客家人的喜爱,广为传唱,是客家人喜闻乐见的群众文化活动项目之一。自2002年设立街道以来,天河区凤凰街道深入挖掘客家廉洁文化内涵,充分发挥得天独厚的客家文化优势,将廉洁山歌融入到文化活动之中,把群众喜闻乐见的文艺活动和廉政文化建设有效结合,不断开展以山歌演唱为载体的宣传教育,通过广场文艺演出、歌墟活动日、山歌擂台赛等形式,增强客家廉政文化的吸引力和感染力。先后举办主题为“歌墟会友唱安全”、“客家山歌颂清廉”、“客家歌墟唱凤凰”、“客家山歌唱廉洁”、“我们的节日——元宵节”等活动。这些活动既丰富了居民生活,又推动廉洁文化进社区、进家庭、进机关、进村改制公司、进景区。同时创作了一批反映时代新生活的新客家山歌800多首,其中精选编印8本客家山歌集,如《廉洁自律保本色》、《群众路线山歌传》、《创建平安暖人心》、《客家山歌唱法治》、《客家山歌颂清廉》等,内容涵盖廉政建设、群众路线、安全生产、科学发展等,供广大党员干部和客家山歌爱好者学习使用。
“作为广州客家人最早集中居住的地区之一、紧靠越秀公园的越秀区洪桥街也是客家山歌歌友最集中的地方。目前,该协会共有会员近200人,分布在全市各地。每周的周三和周日,山歌会都会组织几百人歌迷,到'客家山'唱客家山歌。”每月12日,是客家山歌的歌迷们举行歌唱集会的固定日子,他们称之为“赶墟”,每到这一天,上千名来自广州各地,包括增城、番禺、从化,以及珠三角等地城市的客家山歌爱好者们,就会扶老携幼甚至举家前来参加“山歌墟”。
越秀公园吸引了大批市民唱歌,自娱自乐,目前唱歌点有10多处,仅唱粤曲就有3处,唱美声1处,歌声在四方炮台、成语寓言园、南秀岗等景区,遥相呼应。其中,四方炮台长年聚有一群客家“山歌会”的退休老同志,唱歌至今已有20多年。20多年风雨无阻。四方炮台山冈因此得名“客家山”。歌友们主要来自越秀区洪桥街客家山歌会的会员,所唱的客家山歌大多自己谱曲和填词,抒发健康乐观的情怀。歌曲可用客家话、普通话和粤语演唱。越秀区洪桥街客家山歌会,这是全市唯一一个登记注册的客家山歌协会。
越秀区
2014年,越秀区下辖18个街道,总户籍人口为115.84万(六普),人口密度为34735人/平方公里。大多为说粤语的居民,讲客家语的客家人主要分布在洪桥街道以及登峰街道部分。越秀区辖18个街道(洪桥街道、北京街道、六榕街道、流花街道、光塔街道、人民街道、东山街道、农林街道、大东街道、大塘街道、珠光街道、白云街道、建设街道、华乐街道、梅花村街道、黄花岗街道、矿泉街道、登峰街道)。
其他参考资料:
广州地区的客家方言
全文链接:
http://mall.cnki.net/magazine/Article/FYZA201202015.htm
来源:《方言》2012年第02期 作者:陈晓锦;郑蕾;
本文介绍了广州地区客家话的分布,对现今依然生存于广州的较大客家话聚居点做了一个包括来源、分布地点、代表性的地点语言概貌等的介绍。客家方言在广州下辖的十一区中均有分布。全市的客家人当不少于200万。据统计,在广州户籍人口当中,约有五分之一的市民是客家人的后代。







广州常住人口突破1500万

广州市统计局最新数据显示,2019年末,广州市常住人口1530.59万人,城镇化率为86.46%。年末户籍人口953.72万人,城镇化率为79.90%。广州作为国家重要的中心城市,均衡的产业发展和优质的公共服务吸引人才靠拢、集聚,广州连续5年常住人口年均增长超过40万人。与此同时,广东最新人口数据显示,2019年常住人口增加175万,人口增量位居全国前列,5年人口流入量800万,人口流入与广东经济第一大省的地位相称。
未来15年广州常住人口,年均可增长31万
对比近年数据,广州常住人口数量稳步增长,但增速放缓:过去5年,广州市常住人口增长分别为42.06万、54.24万、45.49万、40.6万、40.15万。2019年末常住人口较2014年末增加222.54万人。
2019年《广州市国土空间总体规划(2018-2035年)》草案提出,广州要在2035年建成国际大都市,广州常住人口规模控制在2000万人左右。据此推算,未来15年广州常住人口还将增加470万,年均增长31万人。
广州常住人口逐年增长,人口密度随之上升。广州市统计局数据显示,行政区域面积7434.40平方公里,2015年末-2019年末常住人口密度分别为1816人/平方公里、1889人/平方公里、1950人/平方公里、2005人/平方公里、2059人/平方公里。
人口红利对经济发展有正向推动作用,但人口密度快速提高带来的城市治理和公共资源分配问题同样需要关注。广州人口密度最大区是越秀区,常住人口密度达到35790人/平方公里。其次是海珠、天河、荔湾这3个老区,人口密度分别为19073人/平方公里、18566人/平方公里、17124人/平方公里。
对这4个区域面积低于100平方公里的中心城区来说,广州常住人口逐年增加为其带来人口聚集的压力,尤其是越秀区面积只有33.8平方公里,但其常住人口超过120万人,户籍人口更是全市最多,达到117.29万人。
区域常住人口增加
与经济发展同步
白云区是广州常住“人口大区”,无论是常住人口数量还是年增长数量,都是最多的。2019年末,白云区常住人口277.96万人,较2018年末增长6.53万人,连续第三年人口增幅均全市首位,2018年白云区常住人口增长14.19万人,2017年增长13.05万人。番禺区和天河区常住人口数量仅次于白云区,分别为182.78万人和178.85万人。
在常住人口增长方面,番禺区常住人口较2018年末增加5.08万人,仅次于白云区增长量。值得注意的是,南沙区常住人口总量79.61万人,在广州市11个行政区排名第10位,但较2018年末增加4.44万人,增长量全市第三位,而这一数字在2018年末仅为2.67万人。
记者对比发现,除了南沙区,荔湾区、增城区2019年的常住人口增量同样大于2018年,荔湾区和增城区2019年末常住人口增加4.2万和4.16万,分别较2018年增幅多2.2万和2.14万。
常住人口的逐年增加可与区域经济发展相互印证。数据显示,2019年南沙GDP同比增长10.5%,增速全市第一排,也是全市唯一两位数增长的区。南沙自从2019年一季度GDP增长“逆袭”以来,一路保持增速领跑。南沙2019年固定投资拉动明显,同比增长28.3%。荔湾区去年有多个工业和基建重点项目上马,投资和产业发展势头明显,不仅使得税收收入大幅增长77%,也吸引到更多人口因项目聚集。增城的商品房销售面积位居全市第一,达398.4万平方米,同比增长14.8%,与常住人口对居住的需求相吻合。
近两年广州净流入人口
年均超15万人
广州在常住人口连续多年净流入的同时,对人口落户具有吸引力。数据显示,广州2019年户籍迁入人口21.05万人,迁出人口4.30万人,机械增长人口16.75万人。机械增长的净流入人口明显多于迁出人口,表明广州吸引更多来穗人员入户。从近五年数据来看,2017年人口净流入明显加快,2017年末较2016年末机械增长接近一倍,近两年均保持在15万以上的增长。
越秀区是户籍“人口大区”,2019年末户籍人口117.29万人,值得注意的是,该数字较2018年末减少5000人,而2018年末越秀区户籍人口首次出现下降,较2017年末减少300人。越秀区是广州医疗、教育资源最为集中的行政区,具有入户吸引力,但同时越秀区土地面积最小、户籍人口最多,基本达到饱和,人口密度对公共资源也造成一定压力,因此近两年户籍人口出现轻微减少。
户籍人口超过百万的区还有白云、番禺和海珠3个区,分别为108.02万、103.35万和106.73万。从户籍人口增加情况看,白云、番禺户籍人口较2018年末增加4.68万和4.41万,同比增长较快。白云、荔湾、南沙户籍人口的2019年增量多于2018年增量,其余8个区均少于2018年增量。
2019年广州积分入户指标增至8000个,连续两年增加1000个。户籍人口变化一定程度上反映出该区域对人才落户的吸引力,在广州增加积分入户的大趋势下,人才随区域定位、产业发展而集聚。如白云以家具制造、化学制品制造业等五大工业产业为主导,属于劳动密集型产业,而物流业和去年炙手可热的5G数字产业等,都为白云聚集了大批产业技能人才。
老城市新活力需要产业也需要人才,荔湾区去年凭借白鹅潭中心商务区、国际医药港、海龙科创园区等载体吸引新兴产业项目,实现产业转型升级,人才也将随产业项目而集聚。
2019年起,广州对来穗人员入户条件有所放宽,新引进人才入户的学士、硕士和博士年龄限制分别从35、40、45周岁调整到40、45、50周岁;不再将符合计划生育政策作为户口迁入广州市的前置条件;为广州产业发展急需的技术技能人才、创新创业人才、产业急需人才开辟入户渠道。同时,对来穗人员随迁子女,广州市各区均出台相应的积分入学政策。
相关新闻
广东人口 5年增800万 珠海人口 增速最快
近日,《2019年广东省国民经济和社会发展统计公报》对外发布,2019年末,全省常住人口11521.00万人,较上年末增加175万人。值得注意的是,广东省连续五年的人口流入超过百万,较5年前增加近800万。
广东人口大省地位与其经济大省地位相称,2019年广东GDP首次突破10万亿,达107671.07亿元,比上年实际增长6.2%,位居全国省份第一。
国家中心城市和一线城市是人才流入的目标,但据广东省统计局公布的数据,2019年末珠海常住人口突破200万,达202.37万人,较2018年末新增常住人口13.26万,增幅7%居全省之首。人口流入侧面反映出新一线城市的发展潜力和区域吸引力。
珠海是粤港澳大湾区枢纽城市之一,横琴自贸区与澳门形成全方位合作。同时,2018年珠海出台其有史以来含金量最高的人才政策——珠海英才计划,吸引了国内外人才落户。珠海在全国率先实施十二年免费教育,对人才的随迁家庭有较大吸引力。













2025-12-19 05:17:45
2025-12-19 05:15:30
2025-12-19 05:13:16
2025-12-19 05:11:01
2025-12-19 05:08:46
2025-12-19 05:06:31
2025-12-19 05:04:16
2025-12-19 05:02:01
2025-12-19 04:59:46
2025-12-19 04:57:32
2025-12-18 03:48:19
2025-12-18 03:46:04
2025-12-18 03:43:49
2025-12-18 03:41:34
2025-12-18 03:39:20
2025-12-18 03:37:05
2025-12-18 03:34:50
2025-12-18 03:32:35
2025-12-18 03:30:20
2025-12-18 03:28:05