邓衍成电视剧 香港邓导演
2024-01-10 03:58:12
诸葛亮为主角的电视剧 诸葛亮导演
已经很久很久没有看到像样的古装历史剧了,本来想等着张黎和姜文合作的《曹操传》。
可这部剧从17年就在江湖上传着消息,这都23年了,还不见行动,大概率是流产了。

上一次看过的让我欲罢不能的古装历史剧,是某个劣迹艺人主演的《大军师司马懿》,总共有两部,两部口碑都上了8分,那是相当不错的。

虽然对于这部剧有点疑似洗白司马懿的行为招来很多争议,但好在剧本还算扎实,演员演技相当稳定。虽有和历史不符,但电视剧毕竟不是纪录片,后人揣测的历史终究多了些艺术成分。
当然,这两年还是有一部不错的古装历史剧出现,它就是陈坤白宇合作的《风起陇西》。三国背景,虚构人物,古代谍战,尔虞我诈的交锋看得甚是过瘾。

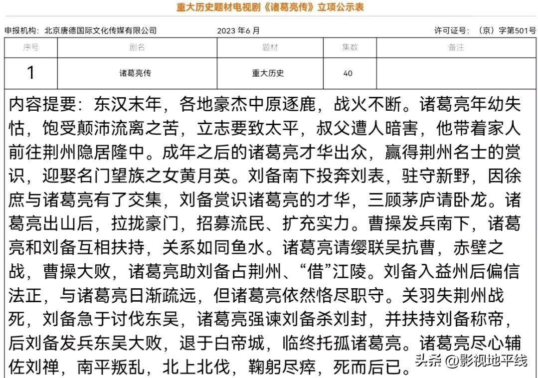
剧中饰演诸葛亮的是李光洁,有晚年诸葛亮鞠躬尽瘁的神韵。之所以特意提到诸葛亮,是因为最近有一部专门为他量身定做的古装历史剧立项了,名字就叫做《诸葛亮传》。
这部剧大概耗资3.5亿,全景式展现诸葛亮从幼年到成年,从隐居隆中到三顾茅庐成为刘备军师,从白帝托孤到辅佐刘禅,从南平叛乱到北上北伐,从生到死带着观众看完诸葛亮一生。

不知道这次编剧是选择《三国志》还是《三国演义》作为剧本基本框架?是否有自己对于诸葛亮的新解读?导演人选是谁?主演又会是谁?诸葛亮每个阶段是否会换演员?
在影视剧中,有很多人扮演过诸葛亮,最早的是老版《三国演义》里,唐国强饰演诸葛亮。他也是公认的最经典的诸葛亮,无论气质还是形象,都满足了大家对于诸葛亮的想象。

而在新版《三国》里,陆毅饰演诸葛亮,这个版本的诸葛亮底气不太足,总觉得陆毅撑不起这个角色。不过,对于晚年诸葛亮操心操力的塑造还算可以。

在《大军师司马懿》里,王洛勇饰演诸葛亮,因为这部剧有点偏向司马懿,所以把诸葛亮稍微扁平化且谋略削弱很多。做事情的时候,诸葛亮总是太冒进,也许也是为了突出司马懿故意做的。

还有电影《赤壁》里,金城武饰演的诸葛亮,是所有演员里最帅的一个,他让诸葛亮的颜值提升了一个档次,多了幽默风趣,多了惺惺相惜,更多了男性魅力。

这回,大家都猜测电视剧《诸葛亮传》会找谁来扮演诸葛亮?根据小说描写,诸葛亮“身长八尺,面如冠玉,头戴纶巾,身披鹤氅,飘飘然有神仙之概”,是个美男子。
所以,得选择样貌不错的演员,但绝对不能是只有流量没有演技的小鲜肉。

我心中有两个演员觉得可以考虑,一个就是朱一龙,还有一个就是胡歌,这两人长相上绝对过关。
朱一龙目前是同龄演员里最出色的那一位,演技方面已经得到了权威奖项和观众肯定,摘掉流量标签后,一只脚差不多已经迈入了演技派行列。

胡歌自然不必多说,古装剧里,他是排在最前面的,况且,诸葛亮是动脑子的,这个和梅长苏有一丢丢相同。
只是,诸葛亮出山的时候,年龄大概在27岁左右,朱一龙35岁,胡歌40岁,朱一龙应该还是可以的,胡歌的话,年纪偏大,不太适合演诸葛亮成年时期。

即便不选择他们两个,但麻烦不要找年龄太大的装嫩演诸葛亮,实在不行,就多找几个演员过渡各个年龄段的诸葛亮,这样应该会好点。
古装历史剧不要拍成古偶剧,希望《诸葛亮传》能够拍得像《大军师司马懿》那么好看,或者像《康熙王朝》《雍正王朝》那样经典。
2024-01-10 03:58:12
2024-01-10 03:55:57
2024-01-10 03:53:42
2024-01-10 00:02:11
2024-01-09 23:59:56
2024-01-09 23:57:42
2024-01-09 23:55:27
2024-01-09 23:53:13
2024-01-09 23:50:58
2024-01-09 23:48:44
2024-01-09 23:46:29
2024-01-09 23:44:15
2024-01-09 23:42:00
2024-01-05 03:16:09
2024-01-05 03:13:54
2024-01-05 03:11:39
2024-01-05 03:09:24
2024-01-05 03:07:09
2024-01-05 03:04:54
2024-01-05 03:02:39