《金色笔记》:这部重要的书,它让我感到,我能够控制自己的生活
2023-12-10 06:08:08
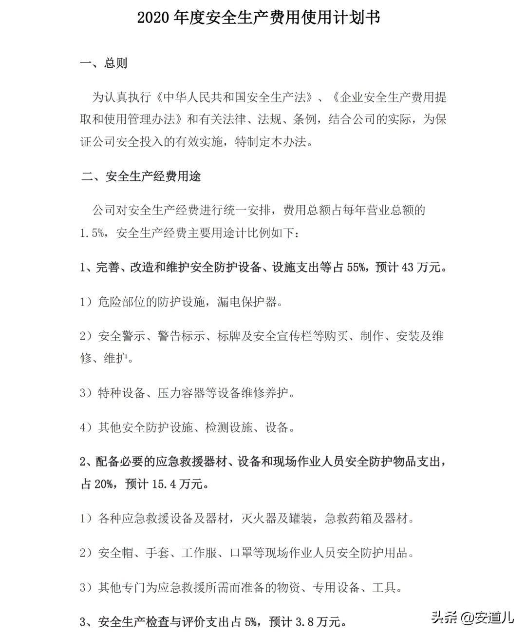
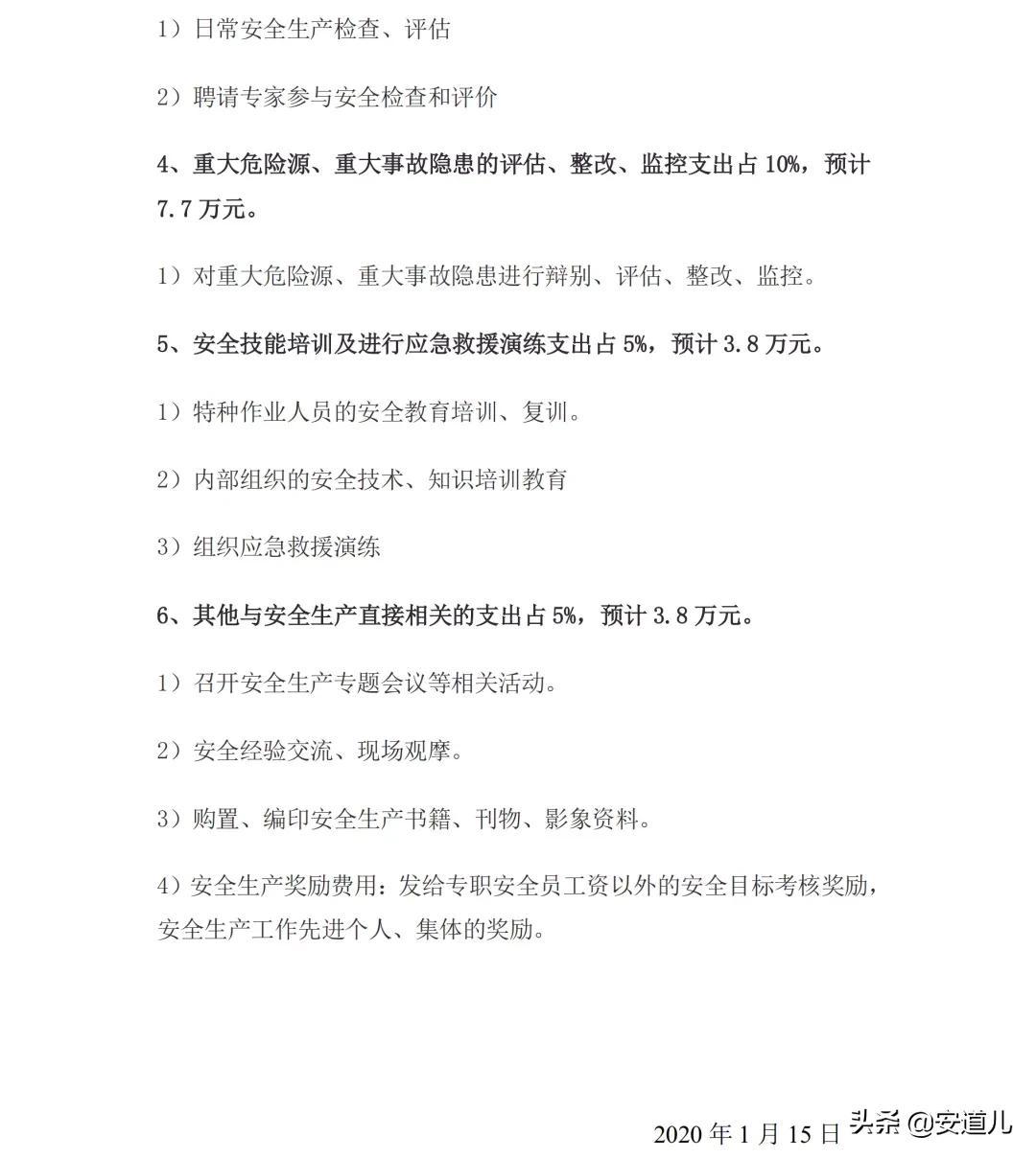
安全生产费用提取和使用您知道吗?学习一下避免处罚
2021安全生产费用提取和使用解读
“三险”问题
▼ 工伤保险、意外伤害险、安责险是否可纳入安全费用?
在财政部、国家安全生产监督管理总局关于印发《高危行业企业安全生产费用财务管理暂行办法》的通(财企〔2006〕478号)文件(已废止)第十八条明确规定:
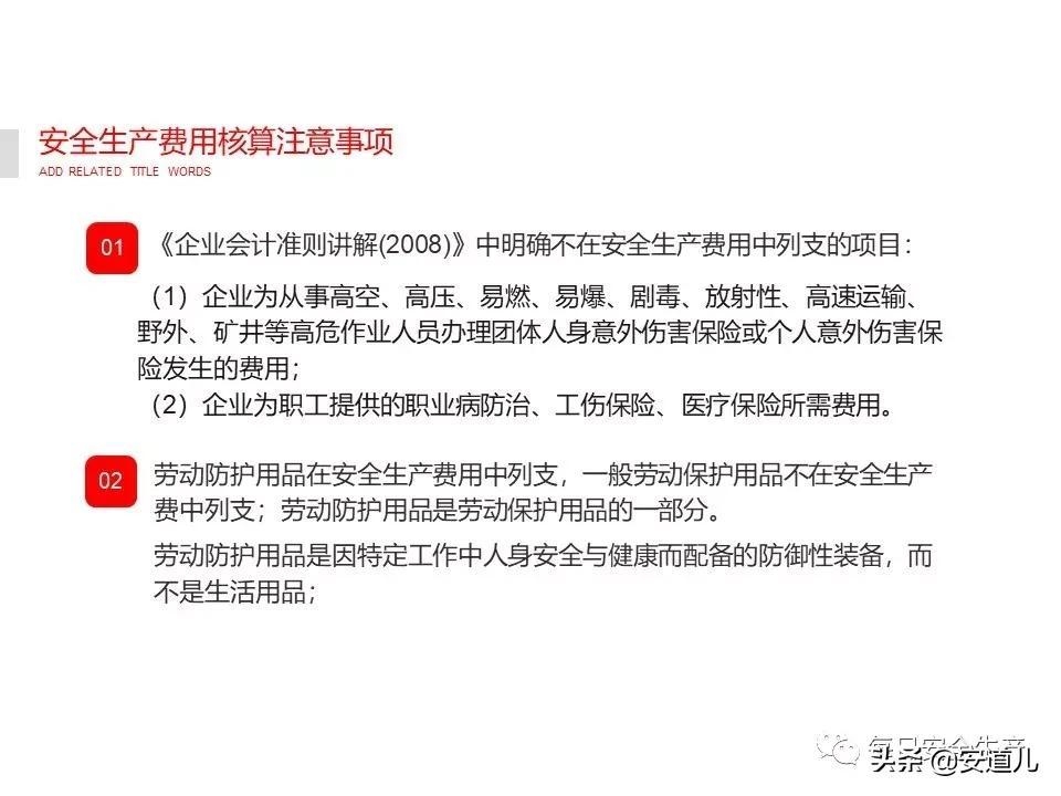
企业应当为从事高空、高压、易燃、易爆、剧毒、放射性、高速运输、野外、矿井等高危作业的人员办理团体人身意外伤害保险或个人意外伤害保险。所需保险费用直接列入成本(费用),不在安全费用中列支。
企业为职工提供的职业病防治、工伤保险、医疗保险所需费用,不在安全费用中列支。
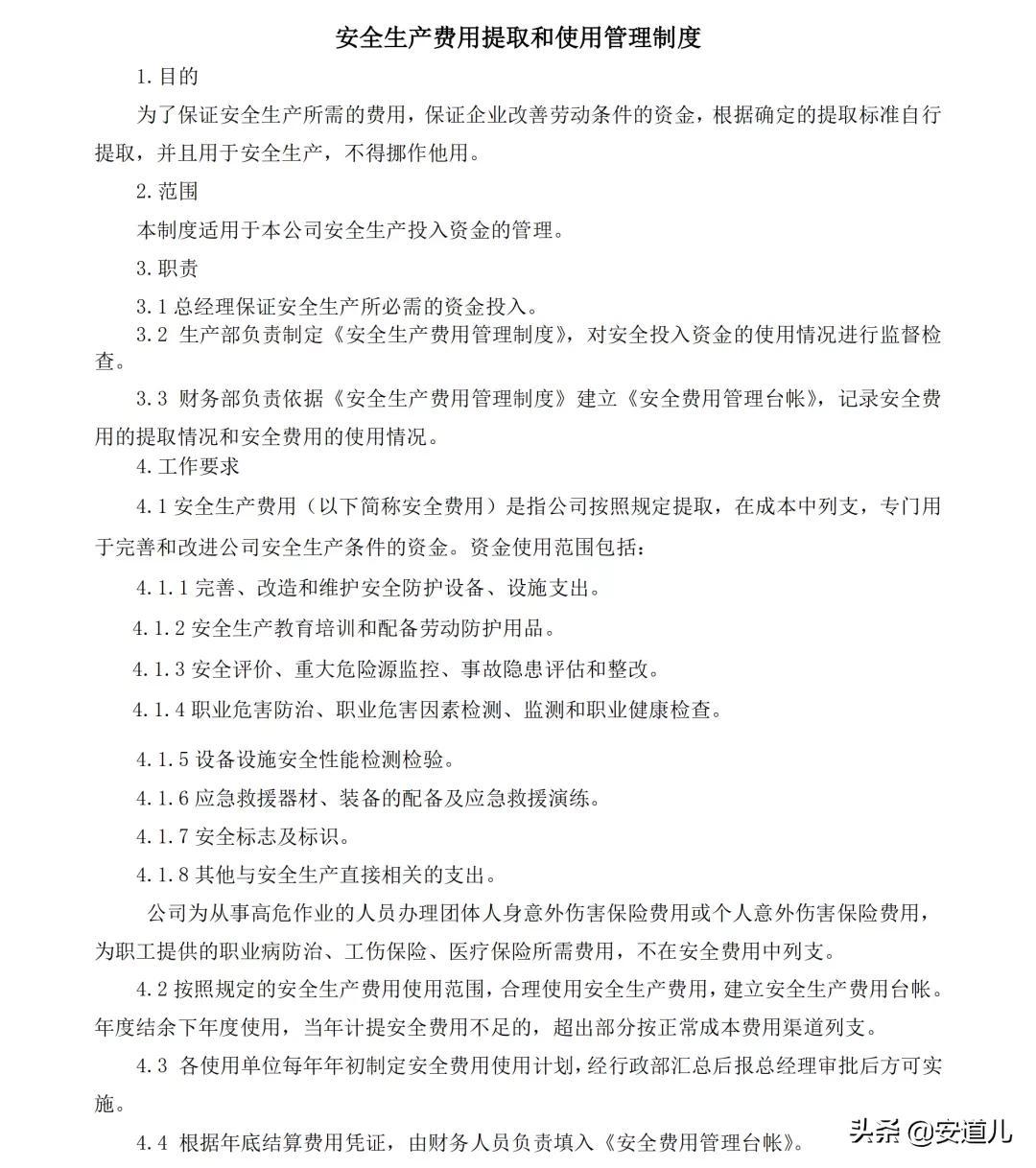
上面提到的(财企〔2006〕478号)文件在2012年2月14日废止,因为出台了《企业安全生产费用提取和使用管理办法》财企[2012]16号文件。在16号文件中,定义了安全生产费用:是指企业按照规定标准提取在成本中列支,专门用于完善和改进企业或者项目安全生产条件的资金。其中列举了冶金、危化等行业安全生产费用范围,但未列出工伤保险、意外伤害险,都在最后列出“其他与安全生产直接相关的支出”。
《职业病防治法》第七条 用人单位必须依法参加工伤保险。《建筑法》第四十八条 建筑施工企业应当依法为职工参加工伤保险缴纳工伤保险费。鼓励企业为从事危险作业的职工办理意外伤害保险,支付保险费。
《工伤保险条例》(国务院令第375号,586号修订)第一条 为了保障因工作遭受事故伤害或者患职业病的职工获得医疗救治和经济补偿,促进工伤预防和职业康复,分散用人单位的工伤风险,制定本条例。
第二条 中华人民共和国境内的企业、事业单位、社会团体、民办非企业单位、基金会、律师事务所、会计师事务所等组织和有雇工的个体工商户(以下称用人单位)应当依照本条例规定参加工伤保险,为本单位全部职工或者雇工(以下称职工)缴纳工伤保险费。
《安全生产法》第十七条 生产经营单位应当具备本法和有关法律、行政法规和国家标准或者行业标准规定的安全生产条件;不具备安全生产条件的,不得从事生产经营活动。
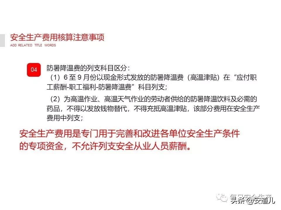
《安全生产法》第二十条生产经营应当具备的安全生产条件所必需的资金投入,由生产经营单位的决策机构、主要负责人或者个人经营的投资人予以保证,并对由于安全生产所必需的资金投入不足导致的后果承担责任。有关生产经营单位应当按照规定提取和使用安全生产费用,专门用于改善安全生产条件。安全生产费用在成本中据实列支。
安全生产费用提取、使用和监督管理的具体办法由国务院财政部门会同国务院安全生产监督管理部门征求国务院有关部门意见后制定。
《国务院安委会办公室关于印发工贸行业企业安全生产标准化建设和安全生产事故隐患排查治理体系建设实施指南的通知》(安委办〔2012〕28号)在【条款释义】中:企业为职工提供的职业病防治、工伤保险、医疗保险所需费用,不在安全费用中列支。
2019年7月8日,应急管理部在对《企业安全生产费用提取和使用管理办法》(财企〔2012〕16号)执行情况调查基础上,起草了《企业安全生产费用提取和使用管理办法(征求意见稿)》(应急厅函〔2019〕428号),在各行业企业原有使用范围基础上,增列了应急救援队伍建设支出、重大危险源和事故隐患监测支出、安全生产责任保险支出等内容。
安全生产费用台帐
《危险化学品企业安全风险隐患排查治理导则》应急〔2019〕78号
1、企业应建立和落实安全费用管理制度,足额提取安全生产费用,专项用于安全生产;
2、企业应合理使用安全生产费用;建立安全生产费用台帐,载明安全生产费用使用情况。


▼ 以下为2019年7月8日应急管理部在对《企业安全生产费用提取和使用管理办法》(财企〔2012〕16号)执行情况调查基础上,起草了《企业安全生产费用提取和使用管理办法(征求意见稿)》(应急厅函〔2019〕428号),左边表格为财企〔2012〕16号文修订前,右边表格为修订后:(节录)
安全生产费用计提

安全费用管理制度

安全费用专户核算

计划管理

广东省第十二届人民代表大会常务委员会公 告(第94号):
《广东省人民代表大会常务委员会关于修改〈广东省安全生产条例〉的决定》2017年11月30日,将第二十二条修改为:“生产经营单位应当将安全生产费用纳入年度生产经营计划和财务预算,专门用于改善安全生产条件。安全生产费用提取、使用和监督管理的具体办法根据国家有关规定执行。”
安全费用核算管理

资金权限管理

关停并转企业安全费用的处理


安全生产标准化
GB/T33000-2016:

江苏省危化企业二级安全生产标准化达标增加地方要求:按规定缴存安全风险抵押金,或参加包括雇主责任险和公众责任险在内的安全生产责任保险,投保的赔偿限额标准不低于每人30万元和每次事故100万元。(注:安全风险抵押金取消)
安全费用提取标准


























































































































附件









2023-12-10 06:08:08
2023-12-09 18:31:36
2023-12-09 18:29:31
2023-12-09 18:27:26
2023-12-09 18:25:21
2023-12-09 18:23:16
2023-12-09 18:21:11
2023-12-09 18:19:06
2023-12-09 13:07:31
2023-12-09 13:05:26
2023-12-09 13:03:21
2023-12-09 13:01:16
2023-12-09 01:51:19
2023-12-09 01:49:14
2023-12-09 01:47:09
2023-12-09 01:45:04
2023-12-09 01:42:59
2023-12-09 01:40:54
2023-12-09 01:38:49
2023-12-09 01:36:44