2012年,男子扶老人反被讹20万后竟选择以死证清白,最后结果如何
2023-11-26 15:42:03
LM339 什么芯片?LM339 引脚图及功能+ LM339 工作原理,一文帮你总结
我是小七,干货满满。大家不要错过,建议收藏,错过就不一定找得到了,内容仅供参考,图片记得放大观看。
如果有什么错误或者不对,欢迎各位大佬指点。

图片来源于网络
今天是 LM339 ,主要是以下几个方面:
1、LM339 是什么芯片?2、LM339引脚图及功能3、LM339 封装4、LM339 工作原理5、LM339 特性参数6、LM339的等效型号7、LM339 电路图(比较器、驱动 CMOS 、掉低频运算方法器、传感器放大器、过零检测器、电池电压监控器、LED 电压监控器、四电压比较器、振荡器)8、LM339 功能
LM339 是一款电压比较器,由 14 个引脚和 4 个独立的电压比较器组成,比较在输入端应用的两个输入,并以数字形式显示输出。
有人问:LM339 是双电源供电吗?
LM339 可以使用双电源工作,但两个电源之间的电压差必须在 2 V 至 36 V 之间。

LM339 实物图
LM339 比较器 IC 由 4 个内置的独立电压比较器组成,下图为 LM339 管脚图:

LM339 管脚图及原理图
比较器 1、2、3 、 4 :正输入连接到 IC 引脚 3 , 负输入 连接到 IC 引脚 12。
比较器 1 :反相输入连接到 IC 引脚 4 ,非反相输入连接到 IC 引脚 5,输出连接到 IC 引脚 2。
比较器 2 :反相输入连接到 IC 引脚 6 ,非反相输入连接到 IC 引脚 7,输出连接到 IC 引脚 1。
比较器 3 :反相输入连接到 IC 引脚 8 ,非反相输入连接到 IC 引脚 9,输出连接到 IC 引脚14。
比较器 4 :反相输入连接到 IC 引脚 10 ,非反相输入连接到 IC 引脚 11,输出连接到 IC 引脚13。

LM339 引脚图
下图为 LM 339 引脚图及功能说明图:

LM 339 引脚图及功能说明图
LM339 IC 主要有以下 3 种封装:
TSSOP-14 封装PDIP-14 封装SOIC-14 封装
1、TSSOP-14 封装 ( LM339DTBR2G )

TSSOP-14 封装
2、PDIP-14 封装 ( LM339NG )

PDIP-14 封装
2、SOIC-14 封装 ( LM339DG )

SOIC-14 封装
LM339 工作原理与其他比较器 IC 类似,该 IC 每个比较器都有 3 个引脚,主要是:反相 (-IN)、同相 (+IN) 和输出。
现在使用其中一个比较器来了解 LM339 工作原理。
这里取两个输入电压,它们是电压 V1 和 V2 。现在通过比较器比较这些电压,并提供输出为 Vo。电压 V1 连接到比较器的同相 (+IN) 输入(引脚 5),电压 V2 连接到反相 (-IN) 输入(引脚 4)。

LM339 原理图
如果反相 (-IN) 输入 (V2) 处的电压大于同相 (+IN) 输入 (V1),则输出将为逻辑 零。
V2>V1 Vo = 0V 或 GND
如果同相 (+IN) 输入 (V1) 处的电压大于反相 (-IN) 输入 (V2),则输出将为逻辑 Vcc。
V1>V2 , Vo = VCC
下图为 LM339 芯片各引脚的电压参数图:

LM339 芯片各引脚的电压参数图
LM311、LM324、LM397、LM139、LM239、LM2901 等
1、LM339 构建 基本比较器
基本比较器设计的电路如下图所示:

基本比较器
从上图中可以看出,基本比较器由具有两个不同参考输入电压的 LM 339 和一个 15K 电阻组成。
2、LM339 构建反相比较器(负载不能接地)
下图为反相比较器电路。当 Vin 低于 Vref(参考电压)时,它会导致 LED 亮起。
看下图右边的波形图,当 Vin 低于 Vref 时,输出为高电平。另一方面,当 Vin 高于 Vref 时,输出为“低”。

反相比较器
这个不可以将负载连接搭配输出和地,因为不能工作,没有来自 LED 的光。
3、LM339 构建同相比较器(负载接地)
这里要将负载接地,对上面进行改变,通过 R4—3.3K 电阻将一些正电流引入输出,当 Vin 超过 Vref 时,输出将从“低”切换到“高”。

同相比较器(负载接地)
在这个电路中,Vref 始终是电源的一半,测量的电源电压约为 8.4V,因此 Vref 约为 4.20V。接着,调整 VR1,使 Vin 为 4.21V 。因为 Vin 大于 Vref,所以 LED 灯可以亮起。
4、LM339 构建反相比较器(负载接地)
这里通过对上面的电路进行改进,只需要添加一个电阻就可以将电流传递到输出端,并且在输出和地之间放置负载。

反相比较器(负载接地)
只有当 Vin 低于 Vref 时,输出才为高。例如,Vref 总是设置为电源的一半,所以它是 4.20V。当 Vin 低于 4.20V 时,LED 开始发光。
当我们调整 VR1 将 Vin 设置得更低时,例如 4.19V 时,LED立即开始亮起。
5、LM339 构建驱动 CMOS 电路
为驱动 CMOS 而设计的电路如下图所示。

LM339 构建驱动 CMOS 电路
从上面的电路图可以看出,驱动 CMOS 由 LM339 组成,有两个不同的参考输入电压和一个 100K 的电阻。
6、LM339 构建低频运算放大器
LM339 构建低频运算放大器电路如下图所示:

LM339 构建低频运算放大器
从上图可以看出,低频运算放大器由具有两个不同参考输入电压的 LM339 组成,一个 15K 电阻和一个电压增益约为 100 的 100K 电阻。
7、LM339 构建传感器放大器
下图为 LM339 构建的传感器放大器:

从上图可以看出,传感器放大器由 LM 339 组成,有两个不同的参考输入电压,一个 3K 电阻,一个 20M 电阻和两个 10K 电阻。
8、LM339 构建过零检测器
LM339 构建的过零检测器如下图所示:

LM339 构建的过零检测器
从上图可以看过零检测放大器由 LM339 组成,两个不同的参考输入电压,一个10K 电阻,一个 20M 电阻,三个 5.1K 电阻,两个 100K 电阻和 1N4148 二极管。
9、 LM339 构建的电池电压监控器
电池电压检测器使用 LM339 比较器,电阻、电位器和二极管等元件。
该电路主要由 R1 电阻 1K 、VR1 电位器 5K 、LM339 电压比较器 IC、稳压二极管 ZD1-6V、LED、压电蜂鸣器 BZ1 等组成。
当探头连接到 9V电池时,电路将被激活。
LM339 有正极和负极引脚,分别是引脚 3 和引脚 12,如下图电路所示。同时,来自电池的电压将通过电位器 VR1 流向 IC 的非反相端子(引脚 5)。

LM339 构建的电池电压监控器
然后电路中的电阻 R1 限制电流流向 IC(引脚 4)反相端的 6V 齐纳二极管。LM339 的反相和非反相电压都会比较 IC1 中的两个电压。至于指示灯,则使用蜂鸣器和 LED。连接在蜂鸣器和二极管之间的电阻 R2 将控制通过它们的电流。
这里电路中两个电压的比较可以通过 LM339 来完成,输出为 V0,电路由单电源 VCC供电。两个电压之间的比较可以基于以下条件进行。
如果初级电压大于第二电压(V1>V2),则输出电压将为 VCC。如果初级电压小于次级电压(V1 当初级电压高于 6Volts 时,输出将处于高电压状态,因此 LED 不会闪烁,蜂鸣器也不会发出声音。)
因为它们的每个端子都连接到 LM339 输出引脚和正电源。当初级电压低于 6v 时,LED 会发光,蜂鸣器会发出声。电压电平和电路灵敏度可通过电位器 VR1 调节。
10、LM339 LED 电压监控器
LM339 擅长低压检测,并且比其他运算放大器更准确,具体的看下面的电路图:

LM339 LED电压监控器
LED 电压监控器电路是一个同相比较器。引脚 5(非反相)和地的电压是经过测试的输入电压。
接下来,R1 和 R2 使参考电压引脚 5(反相),两个电阻均设置为分压器形式。如果它们有相同的阻力,将导致参考电压始终为 Vcc 的一半,Vcc 为 9V,所以这个电压是4.5V。
当引脚 5 输入电压低于引脚 4 的参考电压时,LED 显示屏将亮起。此外,该电路无法检测到 6V 的较低电压。
VR1—调整测试不要太高的输入电压电平;R3—将电流降低到 LED1 的安全水平。
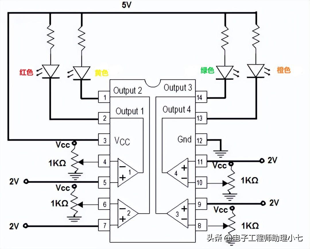
11、LM339 四电压比较器电路原理图
LM339 四电压比较器电路的电路原理图如下所示:
这个电路实际上只是为了演示才构建,主要目的还是为了更加明了地展示 如何连接 LM339 以及 LM339是怎么工作的。
在这个电路中,有 4 个不同颜色的 LED。对于运算放大器的每个反相端子,我们连接了电位器的抽头端子,电位器的一端接 Vcc,另一端接地,然后将 +2V 电源连接到运算放大器的每个同相端子。
为了给 LM339 芯片供电,将芯片的 Vcc 端子(引脚 3)连接到 +5V,并将 GND 端子(引脚 12)连接到地,不仅给 LM339 提供了运行所需的功率,还为电路提供偏置。这是因为当反相端大于运算放大器的同相端时,输出将被带到 Vcc。
在每个输出引脚上,都连接一个限流电阻(约)330Ω)和一个 LED。LED 都是不同颜色的。连接所有引脚后,现在可以检查电路是否能够正常工作。

LM339 四电压比较器电路原理图
首先,确保第一次运转电路时所有输出都关闭,必须调整所有电位器,使它们输出接近 0Ω 的电阻,现在打开电路,所有的 LED 都应该熄灭。
然后调节电位器,使其电阻增加,当电阻超过 2V 时,现在反相端电压大于同相端电压,第一个LED等会亮起。因此,输出从 VCC摆动接地,负载通电。
接下来对剩下的 3个运算放大器进行和上面一个的操作(调整电位器),将会出现一样的结果。
当电压高于馈入同相端子的参考 2V 时,每个输出 LED 都会亮起。
12、用LM339构成振荡器
下如为 1/4LM339组成的音频方波振荡器电路,改变 C1 可以改变输出方波的频率。
在下面这个电路中,当C1=0.1uF时,f=53Hz;当C1=0.01uF,f=530Hz;当 C1=0.001uF,f=5300Hz。
LM339 还可以组成高压数字逻辑门电路,可以直接与 TTL 和 CMOS 电路接口。

LM339 振荡器
LM339 功能非常多,在实际中有着非常广泛的应用,这里列举几个LM339功能及主要应用
振荡器电压比较器峰值检测器工业的汽车测量仪器电力监管逻辑电压转换测量仪器翻译驱动 CMOS低频运算放大器传感器放大器过零检测器限位压实机晶控振荡器负参考比较器驱动 TTL
以上就是今天的内容,大家记得关注,给我点赞哦,欢迎大家在评论区留言,请各位大佬多多指教。

图片来源于小红书
2023-11-26 15:42:03
2023-11-26 15:39:48
2023-11-26 14:08:25
2023-11-26 14:06:20
2023-11-26 14:04:15
2023-11-26 14:02:10
2023-11-26 14:00:05
2023-11-26 13:58:00
2023-11-26 13:55:55
2023-11-26 13:53:51
2023-11-26 13:51:45
2023-11-26 13:49:40
2023-11-26 08:54:16
2023-11-26 08:52:12
2023-11-26 08:50:07
2023-11-26 08:48:02
2023-11-26 08:45:57
2023-11-26 08:43:52
2023-11-26 08:41:47
2023-11-26 08:39:42