常在答应贵人等级划分(古代后宫等级划分)
2023-11-01 10:50:16
大学生校内骑自行车被处分(校内道路禁止学生骑自行车)
高校规模越来越大,校区越来越多,有的高校单体校园面积动辄几千亩,这对于高校发展来说是好事,毕竟办学层次提升在一定程度上与硬件有关。
对学生来说,校园面积大,学习和生活的活动范围会更广,就连恋爱时也不用总是围着操场转圈了,可校园大了也会给学生带来一些困扰,比如宿舍、食堂和教学楼等场所距离过远,日常校内通勤浪费了很多时间。

很多大学生会用自行车代步,提升了校园通勤效率,节约了时间,这种现象在清华大学等一流名校也很普遍,虽然有一定的校园交通安全隐患,但只要控制校园机动车辆有序通行,风险基本可控。
01福建一高校学生骑车被处分过重
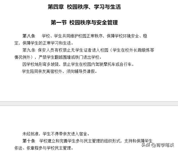
据媒体报道,福建泉州仰恩大学多名大学生被学校处分,理由是学生在校内骑自行车,而处分的结果被指过重,校规的合理性也被质疑。

从公开的处分文件来看,仰恩大学有3名学生在校园内骑自行车,违反了学生管理规定第九条,依据学生违纪处分办法,学校给予1名学生严重警告处分,2名学生警告处分。

要知道在大学违纪,相关情况原则上是要记入个人档案的,即便不记入档案,也会影响学生的评优评先、保研等权益。

因此,有人认为学校的处分过重,只是骑车而已,哪个大学校园不能骑车?“严重警告”处分怎么能随意滥用呢?还是应该以批评和教育为主。
02
回应引热议:影响了老师开车吗?
对于处分过重的质疑,学校工作人员表示不好回答,但处分有据可依,学生管理规定明确了不能在校内骑车,校内道路上急上坡和下坡弯道特别多,导致交通事故频发,所以学校不允许学生在校内骑车。

同时,工作人员又强调,在很早之前学生可以在校内骑车,后来考虑安全问题就禁止了,但老师因为要上下班,是可以在校园内骑车的。

没想到该“回应”很快就引发了热议,既然校内坡道和弯道很多,容易出现交通事故,为何老师就可以骑车呢?是不顾及老师安全,还是在人为制造不公平现象?
还有人认为,每一个奇葩的校规背后都有奇葩的事情,既然交通事故频发,为何不直接禁止校园内的机动车?是不是怕影响了老师开车?

甚至还有人认为学校的逻辑是:老师开车,学生骑车,容易引发交通事故,所以学生需要给老师让路,不让路就给你处分。
03
观点:校规不应回避风险,切实尊重学生需求
据了解,仰恩大学是一所由爱国华侨在1987年创办的私立大学,也是全国第一所具有颁发国家本科学历证书和授予学士学位资格的私立大学,学校占地面积超过2000亩,曾获得过“福建省平安校园”称号。
在该校的《大学生管理规定》第九条中,的确提到了学校地形弯多坡陡,禁止学生在校园内驾驶摩托车或自行车。

该规定发布于2018年3月,可时至今日为何还有学生在校内骑车?
说明学生的实际需求是客观存在的事实,校园面积超过2000亩,可以想象学生在校园纯靠步行会浪费一些时间。

大量的学生骑车的确会带来安全风险,但校规不应该回避风险,风险其实无处不在,对于已经成年的大学生来说,学校考虑的应该是更加有效的管理和安全教育,比如对校园内的机动车加强管理,坡道、转弯处要低速通行。
通过禁止学生骑车来回避安全风险的校规并不合理,学校需要切实尊重学生需求,进一步完善和优化管理,通过处分学生来补位校园管理并不是高明的做法。
2023-11-01 10:50:16
2023-11-01 10:48:01
2023-11-01 10:45:46
2023-11-01 10:43:31
2023-11-01 10:41:16
2023-11-01 10:39:01
2023-11-01 06:43:57
2023-11-01 06:41:52
2023-11-01 06:39:47
2023-11-01 06:37:42
2023-11-01 06:35:37
2023-11-01 06:33:32
2023-11-01 06:31:27
2023-11-01 06:29:22
2023-11-01 06:27:17
2023-11-01 06:25:13
2023-11-01 00:35:09
2023-11-01 00:32:54
2023-11-01 00:30:39
2023-11-01 00:28:24